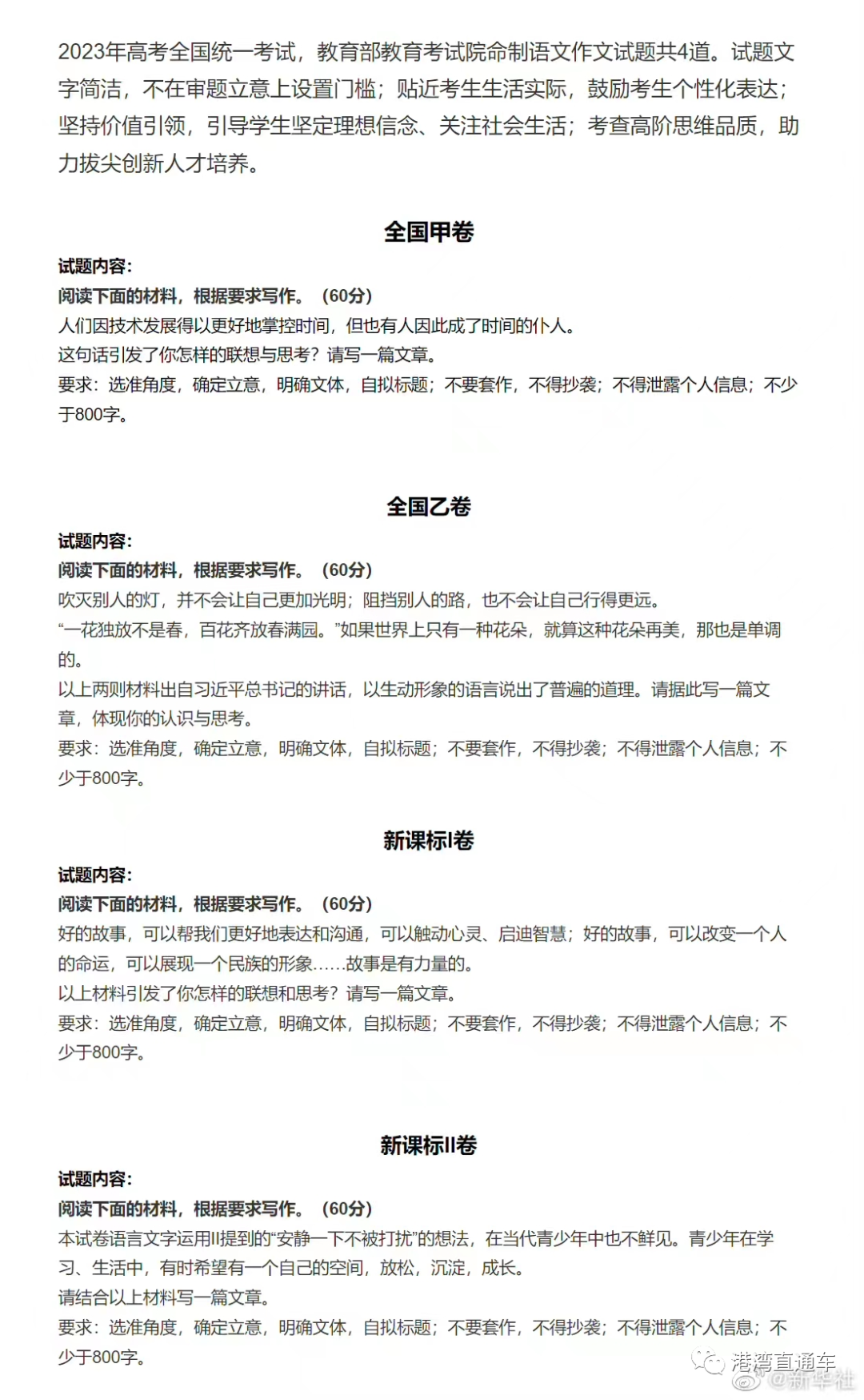
今天是高考的第一天,一大早打开手机,就被“高考”刷屏了!上午微博的热搜榜被“高考”、“高考作文”霸榜!大家都在说今年的高考作文题目很简单,到底有多简单呢?一起来看看今年高考的作文题目吧~相对于去年的内地高考作文题“红楼梦”和“本手、妙手、俗手”,以及热搜榜满屏的“难难难”来说,今年内地高考作文题是比较中规中矩,网友们普遍形容“简单”。所以,今天的微博热搜榜除了“高考”、“高考作文”之外,还有“受伤的只有22届”。看完了内地高考作文题,我们再来看看香港高考的作文题,两者对比,哪个更简单呢?香港高考,也就是香港DSE考试的作文题一直以来都是三选一,今年也是一样。
有一说一,对比内地高考的作文题,今年香港DSE考试作文题真的很浅显易懂啊,根本不需要费很大劲去理解。相比内地高考作文题,香港DSE考试作文题的用字/立意更简单,也更接地气。不过也有很多人认为,题目越简单,想要拿高分也更难。而且,香港DSE考试的作文题也有让人迷惑的时候,比如2007年的作文题“柠檬茶”,很多考试看到题目都是一脸蒙圈的,甚至当年高考结束后,很多教育界专家也炮轰题目“玩过头”。那除了题目区别之外,内地高考作文和香港高考作文还有什么差别呢?
内地高考800字以上,香港DSE考试作文字数要求是650字以上。
内地高考作文时间是包含在考试150分钟之内的,一般建议考生们预留40-60分钟写作文;而香港DSE考试作文是单独的试卷,单独计算时间,时间一般为90分钟。总体来说,在时间和字数要求上,香港高考作文比内地高考作文会更有优势。当然,到底哪里的高考作文更容易,还是仁者见仁智者见智了。如果可以选择的话,你是愿意你家孩子选内地高考还是选香港DSE考试呢?欢迎大家留言讨论~
